GXTR3032
1 基本性能
• 测温范围:-55℃ ~ +150℃
• 测温精度:(-40℃ ~ +125℃)
本地通道:±0.5℃
远程通道:±0.5℃
• 测温分辨率:0.0625℃、12bits
• 单通道转换时间:16ms
• 数字输出:兼容SMBus、I2C接口
• 电源电压:2.7V ~ 5.5V
• 低静态电流(3.3V、27℃)
平均电流:17μA(0.0625Hz)/ 50μA(1Hz)/ 110μA(4Hz)
本地通道:180μA
远程通道:380μA
关断模式:0.4μA
• 远程测温:具有串联电阻消除、η因子校正、 β值检测及补偿、数字滤波、开路检测等功能
• 封装信息: 
2 应用场景
• MCU、GPU、FPGA、DSP 及CPU温度监测医疗设备
• 服务器、电脑、交换机
• 高集成度医疗系统
• 精密仪器和测试设备
3 芯片概述
GXTR3032 是一款兼容 SMBus 及 I2C 接口的高精度、低功耗数字温度传感器。除芯片所在的本地温度外,最多可同时监测 3 个远程测温探头所在区域的远程温度。GXTR3032 具有串联电阻消除、可编程 η 因子校正、β 值检测及自动补偿和可编程温度门限等功能,提供了一种高精度、低功耗的可靠温度监测解决方案。
GXTR3032 尤其适用于利用集成在先进工艺制程下的服务器、处理器中的远程三极管(NPN / PNP Type)进行测温。GXTR3032 支持对 0.09<β<21.36、三极管形式连接的 PNP 进行自动补偿,以达到高精度测温。
GXTR3032 本地通道和远程通道的测温精度典型值均为 ±1℃,并均提供 0.0625℃的测温分辨率和 -55℃ ~ +150℃的测温范围。GXTR3032 的电源电压范围为2.7V ~ 5.5V,并提供 3.0mm×3.0mm 的 10 Pin MSOP和 3mm×3mm 的 10 Pin DFN 装,以便集成到各种系统中。
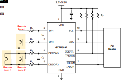
图 1 GXTR3032 典型连接示意图

产品参数
| 通信方式 | I2C/SMBus | 工作温度范围 | -55℃~+150℃ |
|---|---|---|---|
| 本地最高精度 | ±0.5℃ | 远程最高精度 | ±0.5℃ |
| 分辨率 | 12 bits | 工作电压 | 2.7V-5.5V |
| 转换时间(单通道) | 16ms | 地址数 | 6 |
| 通道数 | 1+3 | 待机电流 | 3μA |
| 封装形式 | MSOP10L,DFN10L |
